
It is no secret that current era of the global power competition increasingly spills over into the realm of nuclear weapons. This challenge is amplified by dramatic multipolarization of the world, with more and more actors becoming more capable in military domain, but, of course, it is not limited only to that. The shifting nature of relations within the allied structure, as well as relative power of the allied states add another dimension to the issue. All nuclear-weapon states, both recognized by the Nuclear Nonproliferation Treaty (NPT), namely China, France, Russia, the UK, the USA, and the other four (namely India, Pakistan, Israel, and the DPRK) are engaged in nuclear modernization, which also contributes to the feeling of the growing threat of a nuclear war. There is also a cohort of the threshold states, that can join the nuclear club relatively fast should a relevant political decision is made.
In the Cold War times, its main actors, the USSR and the US, realized that a nuclear war cannot be won and must never be fought[1], although even before making public commitment to such a motto an understanding that some sort of limits and transparency might very much contribute to stabilizing the relationships and avoid the degradation into an all-out nuclear exchange had not been achieved. Now, no one promised greater security coming hand-in-hand with the multipolar world. We see several conflicting trends, the interstate relations are becoming increasingly complicated and coupled with indirect action-reaction cycles that effectively speed up nuclear arms race – clearly, not only nuclear.
Nuclear weapons modernization
Every nuclear weapon state is engaged in a modernization process, which covers a number of areas with a different level of transparency. The modernizations include delivery systems, nuclear warheads, nuclear command, control and communications (NC3) and also some developments in the field of doctrines and concepts[2]. In this chapter we would address some specific programs that establish the priorities of modernization process.
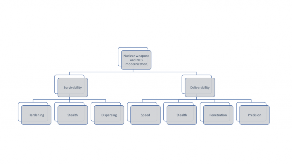
Generally speaking, while not explicitly mentioned by every nuclear weapons state, major priorities are for the nuclear weapons to be survivable and deliverable. For the first to be achieved those should either be hardened, or stealthy, or dispersed, or all together – all made to be able to survive the first strike by the adversary long enough for the decision to retaliate to be transmitted and fulfilled. For the second, those should be fast, stealthy, manoeuvrable, and precise – in order to be capable of overwhelming any possible adversary defenses and hit the designated target. Notable change from the previous nuclear eras is that now the increase in yields does not seem to be a priority.

Global nuclear arsenals
It is important to emphasize that the classic nuclear triad of heavy bombers carrying bombs and cruise missiles, ground-based intercontinental ballistic missiles (ICBMs) and nuclear submarines with ballistic missiles (SSBNs) is being reinforced by new types of weapons. Those include, for example, the Russian doomsday torpedo, or rather an extra-large nuclear-powered uncrewed vehicle known as Poseidon, unlimited range nuclear-powered cruise missile called Burevestnik with loitering capability and Chinese weapon that might have the capabilities of both a hypersonic glide vehicle and of a fractional orbital bombardment system. Some of them seem rather to serve as proof of the concept, however they follow the same pattern – to deliver and to survive.
The same pattern applies to NC3: countries invest in systems that ensure that nuclear command authority will retain decision-making capability under any circumstances and that the launch orders will be made[3]. This includes command posts and communication nodes of all kinds; however, this area is much less transparent compared to the delivery vehicles, which are at least tested from time to time. As for nuclear warheads, with a notable exception of the US where National Nuclear Security Administration (NNSA) regularly publishes the so-called Stockpile Stewardship and Management Plan (SSMP)[4], there is extremely limited information on the current designs of nuclear explosive devices. Still, this work continues in all nuclear weapons states, even in the circumstances when testing of those devices is mostly done through simulations.


Is a nuclear war coming?
First and foremost, a nuclear war cannot be won and must never be fought[5]. Nevertheless, we see real concerns about a nuclear war being raised due to a number of existing conflicts. The situation around DPRK, Taiwan, India-Pakistan, and even Israel-Palestine can be fraught with nuclear escalation. Still, the most pressing concern is the situation over Ukraine, despite the fact that nuclear issue seems to be overhyped.
Deterrence signals (both official and semi-official) very often go hand in hand with the statements to launch a first strike made by all the parties involved in the current conflict. At the same time, increasingly radical calls for conduct of nuclear tests, redirecting nuclear weapons carriers to enemy cities and the delivery of preemptive strikes against adversaries in various countries are constantly heard in the international arena. The flip side of this coin is underestimation of the critical nature of the current situation, misperception of the other side’s determination. It should be emphasised that in this situation hardly can we believe that any of the participants in the confrontation is the only one to be blamed. The current situation, which some of our respected colleagues describe as almost the collapse of nuclear deterrence as such (with which, however, the author does not agree), is a consequential result of the joint efforts of all those involved.
Throughout the nuclear era, perceptions of nuclear weapons have evolved, although the long-term consequences of their use were generally understood from the outset. However, an unprecedented and ever-increasing destructive power combined with generally understandable and more or less effective measures to protect troops and the population as well as the remaining arsenals of other types of weapons of mass destruction (WMD), chemical and biological ones, made it necessary to continue planning for the military use of nuclear weapons at all three traditional levels: strategic, operational, and tactical. This work was further stimulated by arms race combined with distorted perceptions and overestimation of the enemy’s capacity and operational and strategic plans.
It is also worth mentioning here that at some point the concepts of nuclear war and war with the use of nuclear weapons became somewhat separated, i.e., the theoretical possibility of limiting the scope of hostilities in the region and the confrontation between armed forces. It is hard to unequivocally define where such an idea was first conceived – in Moscow or in Washington, but it seems that such scenarios were considered in parallel. At the same time, as far as it can be seen, there emerged the recognition of the complexity of combat operations with possible use of WMD.

Nevertheless, the development of various scenarios continued, and continues to this day. Despite the aforementioned joint statements about the impossibility of winning a nuclear war, there was published another American doctrinal document envisaging combat operations with the use of WMD, including nuclear weapons. There is no doubt that no one in the Russian armed forces wants to be defeated in a nuclear war either. Moreover, it seems that in the current situation combining the declaration of the impossibility to win a nuclear war with the demonstration of the impossibility to be defeated is a perfect justification of strengthening nuclear deterrence and strategic stability.
So, why might the use of nuclear weapons be necessary? It seems possible to provide a list, although by no means exhaustive, of several reasons. At the top strategic level nuclear weapons are a way to prevent the enemy from winning a war by completely destroying it every circumstance. Admittedly, this is achieved at the cost of the highest probability of sharing that fate. Another scenario is the use of nuclear weapons in so-called demonstration-demonstration or strike-demonstration actions which, as far as one can judge, should somehow dampen enemy’s ardour. In this case, as it seems, we are faced with a serious psychological problem – by and large, deterrence as such is built on the desire to force the enemy to refrain from certain actions, on making a psychological impact. In the case of demonstrative actions, it is extremely difficult or even impossible to predict the consequences it might lead to. Moreover, it is most likely that such activities will take place in the course of a very violent conflict. It seems that in such environment demonstration actions may result in further escalation of confrontation, rather than, on the contrary, in a settlement. There is, in fact, a fairly significant body of scientific and near-scientific publications in this area including by the representatives of the military-academic community, but the arguments they put forth do not look convincing enough. Moreover, in such a case it seems that the demonstrating side has a great interest in resolving the conflict on its own terms which is an exclusively evaluative approach, to say the least. In particular, even if we take purely declarative rhetoric, Russian Special Military Operation in Ukraine is perceived as an existential conflict not only by a number of domestic analysts but also by their Western counterparts.
There is the third tier, i.e., the claim to achieving specific combat objectives through the destruction of fortified areas, infrastructure facilities, ships and other enemy objects. By the way we should not forget about special warheads for anti-aircraft guided missiles. Theoretically, nuclear weapons give a serious advantage in this area. However, in practice there is always the possibility of further raising the stakes. Escalation is acceleration and to slow it down is a non-trivial task. A kind of tunnel vision is often noticeable here – as a rule, what is mostly discussed is the use of nuclear weapons against land targets, while sea or air-space scenarios receive much less attention.
Getting back to the conventional land-based scenarios of nuclear weapons use, we would like to note two curious details. Thus, since the appearance of nuclear weapons on the battlefield theoretical and practical work on dispersal of combat orders as well as rear services and logistics chains, has begun. At the same time, today even in non-nuclear conflicts similar phenomena are observed, caused both by the general reduction of armed forces and mobilisation potential of the world’s countries (including in terms of the ability to equip units with necessary weapons and military equipment and provide comprehensive support for their operation and combat use) and due to the qualitatively and quantitatively increased potential of precision weapons of various types, primarily due to progress in the field of intelligence, target designation and communications. However, this is already a somewhat different topic. Another point rarely raised during the discussions of nuclear weapons use scenarios on the battlefield in accordance with available theoretical estimates is that nuclear weapons should be used in greater numbers in the offensive operations rather than in defense.
The signals allegedly sent to Russia about the consequences of the possible use of nuclear weapons in the form of a massive non-nuclear strike against the forces and means involved in such use do not deter escalation but, on the contrary, create conditions for a nuclear apocalypse. Here again it is necessary to invoke one of the theses about the largely psychological nature of stories related to the perception of nuclear weapons and escalation dynamics – a clear understanding of the consequences of certain actions in this area is apparently unavailable, so too often the discussion of such scenarios stops at the most convenient moment for those discussing them. A classic example is a possible nuclear strike against Belarus, which seemed to some in Washington during the Barack Obama presidency (2009-2017) to be an excellent response to Russia’s first use of nuclear weapons in an armed conflict involving US allies in Europe[6].
Strategic arms control and risk reduction
Diplomatic measures are important to keep things manageable and to eventually reverse the trend. However, now we lack any diplomacy at all. Keep yourself restrained and transparent, limit deployments and patrols, be clear about exercises and scenarios. Nuclear Zero is hardly achievable under current circumstances, as well as denuclearization in the current context of international relations, or rather the reduction of number of military crises that exist globally. It was actually acknowledged many decades ago: the infamous Article VI of the NPT specifically links the nuclear disarmament to a treaty on general and complete disarmament under strict and effective international control[7]. But, of course, this by no means should prevent people, both academics, experts, and officials from looking for doable solutions that can contribute to nuclear arms control and nuclear disarmament, bearing in mind that even small steps count.
There is also room for strengthening strategic stability, primarily through the use of non-traditional platforms (in particular, the Nuclear Five, or P5[8]) to implement voluntary transparency measures and demonstrate self-restraint in the development of nuclear forces and nuclear doctrines, as well as multilateral discussions of strategic stability issues (which meets the counterclaims of the parties to include China, the UK and France in such a dialogue). The restart of bilateral dialogue on strategic stability between Moscow and Washington is not ruled out but this requires positive changes in European security, as well as the preservation of the existing approaches to the implementation of the 2010 New START Treaty. At the same time, restoring the Treaty in full force until February 2026 could become a serious symbolic and practical step towards the revitalization of arms control, although this is by far unlikely.
One of the main hurdles on the way to traditional arms control in the current nuclear weapons landscape is the growing asymmetry between the arsenals of nuclear-weapon states, as well as their geography, economy, alliances, etc. While there are some strategic triangles which can be defined as of Russia-US-China or China-India-Pakistan, or even China-DPRK-USA, there are even more complicated structures involving NATO or AUKUS. One of the ways to address such an environment is to look for areas where there is at least some limited symmetry. For the P5, such area is SSBNs which are in operational service in all five arsenals and are an important part of a second-strike capability, but also a concern in terms of possible first strike scenarios. Of course, it is impossible to have a universal ceiling for every state because, to reiterate, there is asymmetry in the number of boats, their capabilities and armaments and the existing practices in terms of numbers used for patrolling and under maintenance. So, the first possible step might be to make a statement that no more than N submarines will be on patrol during peacetime, which will also provide for signalling in case of a conflict. However, the asymmetry itself might not be a bug, but a feature given how complicated the relations between nuclear weapons states and their nuclear arsenals are. We have to get used to living in an era of absence of numerical parity between nuclear superpowers. Such attitude might be useful given the possible US nuclear build-up in response to the developments in the Chinese arsenal and expanding cooperation between Moscow and Beijing.
Anyway, nuclear war should be prevented at all costs, and arms control proved to be one of the best tools to achieve it.
[1] For the very first time this tenet was proclaimed by President Ronald Reagan and General Secretary of the Communist Party of the Soviet Union Mikhail Gorbachev at their summit in Geneva in 1985.
[2] Status of World Nuclear Forces // Federation of American Scientists, March 31, 2023. URL: https://fas.org/initiative/status-world-nuclear-forces/
[3] Совещание с руководством Минобороны, федеральных ведомств и предприятий ОПК // Официальный сайт Президента России, 11 ноября 2020 г. URL: http://kremlin.ru/events/president/news/64396
[4] Stockpile Stewardship and Management Plan (SSMP) // National Nuclear Security Administration, November 27, 2023. URL: https://www.energy.gov/nnsa/articles/stockpile-stewardship-and-management-plan-ssmp
[5] Joint Statement of the Leaders of the Five Nuclear-Weapons States on Preventing Nuclear War and Avoiding Arms Races // Official Website of the Russian President, December 10, 2023. URL: http://en.kremlin.ru/events/president/news/67551
[6] Kaplan F. The Senseless Danger of the Military’s New “Low-Yield” Nuclear Warhead // SLATE, February 18, 2020. URL: https://slate.com/news-and-politics/2020/02/low-yield-warhead-nuclear-weapons-navy-trident-submarines.html
[7] Treaty on the Non-Proliferation of Nuclear Weapons // UN Office for Disarmament Affairs Treaties Database. URL: https://treaties.unoda.org/t/npt
[8] Stefanovich D. The Nuclear Five: State of Affairs and Prospects for the Russian Chairmanship // Valdai Discussion Club, August 8, 2023. URL: https://valdaiclub.com/a/highlights/the-nuclear-five-state-of-affairs-and-prospects/
E16/MIN – 24/04/15